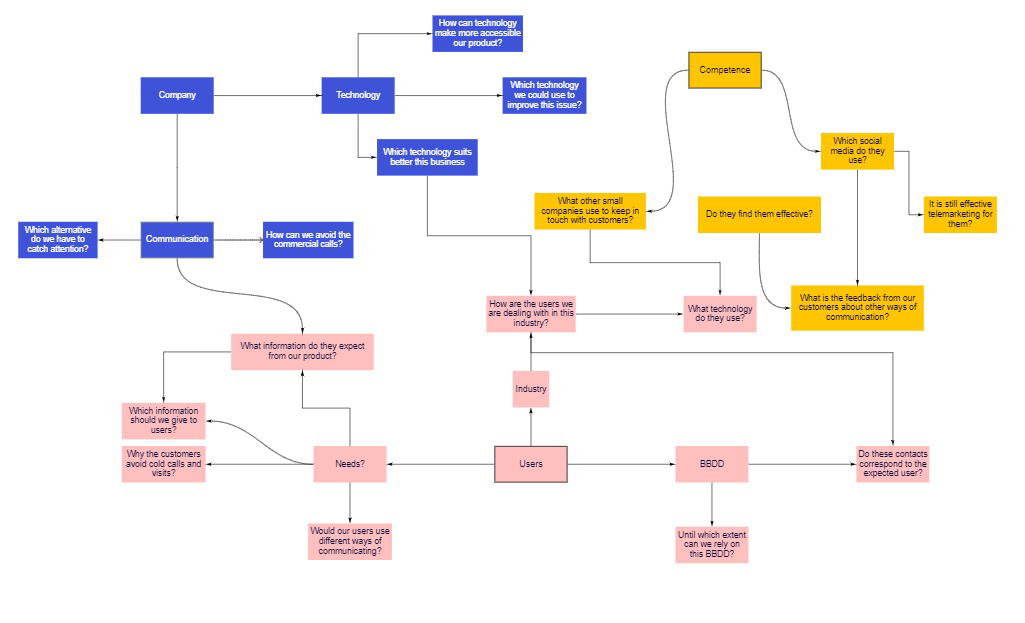
I developed a list of assumptions to start developing my idea about the user’s needs, so I can set the functionalities for the future solution.
The objective of this graphic is to know which assumption/strategy is more risky and till which extent can some them affect to the project if it does not work well.